南都讯 记者 孙小鹏 实习生 梁颖怡 今日南都记者获悉,包括华南师范大学、ac米兰官网中文网站、华南农业大学、广东药科大学等广州高校,纷纷结合学校实际情况,强化校园疫情防控。其中,华南师范大学因疫情防控的需要,毕业活动不再邀请家长进校;ac米兰官网中文网站则要求严控不必要聚集活动,停止跨地区集体活动。
“非必要不出校”,校外无关人员未经审批不得进校园
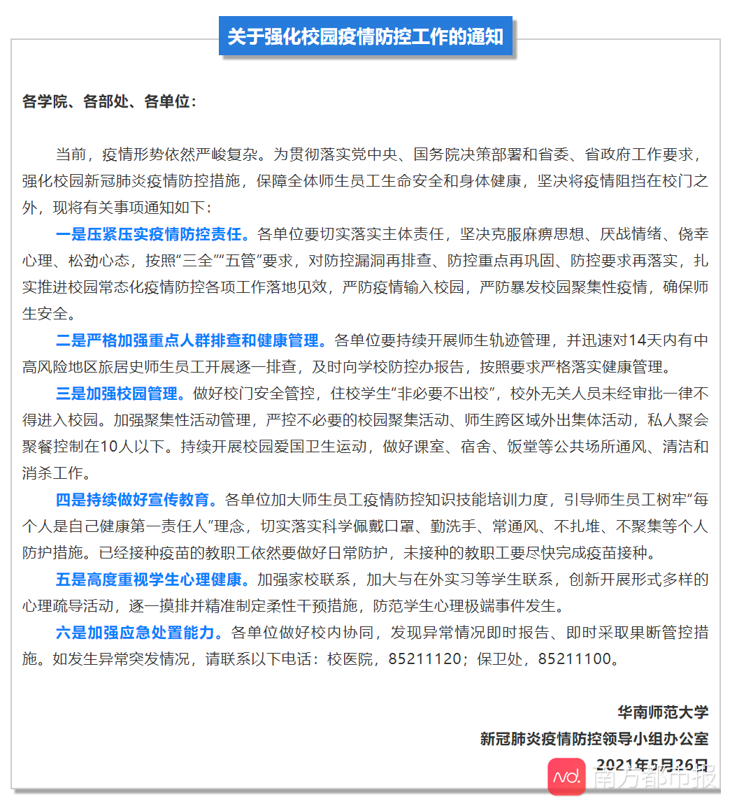
华师发布《关于强化校园疫情防控工作的通知》,提到将严格加强重点人群排查和健康管理。各单位要持续开展师生轨迹管理,并迅速对14天内有中高风险地区旅居史师生员工开展逐一排查,及时向学校防控办报告,按照要求严格落实健康管理。
同时,加强校园管理。做好校门安全管控,住校学生“非必要不出校”,校外无关人员未经审批一律不得进入校园。加强聚集性活动管理,严控不必要的校园聚集活动、师生跨区域外出集体活动,私人聚会聚餐控制在10人以下。持续开展校园爱国卫生运动,做好课室、宿舍、饭堂等公共场所通风、清洁和消杀工作。
华师相关负责人还表示,因疫情防控的需要,毕业活动不再邀请家长进校,请毕业班同学和家长们理解和支持。

今日下午,ac米兰官网中文网站举行校园疫情防控工作会议。会议强调,要做好室内消毒、通风,测温、戴口罩,严控不必要聚集活动,停止跨地区集体活动,严格两校区的管控,做好疫情防控的宣传引导。在此之前,学校疫情防控相关部门已对学校第二阶段疫苗接种工作做好安排,各学院学生和教师职工在5月23至25日按照计划有序进行疫苗接种。
提醒每日坚持适量的体育锻炼和户外活动
华南农业大学党委学生工作部(党委研究生工作部)也发布《关于学生做好个人健康防控的温馨提醒》。其中提到,密切关注官方发布的全国疫情动态,做到不造谣不传谣;提倡“非必要不外出”,尽量留在校园内学习生活,避免前往校外人员密集的场所,非必要不前往中高风险地区;确需离校外出的,请严格遵守离校报备和离穗审批制度。
学校还提醒学生,要养成随身携带口罩的习惯,保持安全的社交距离;到食堂、超市、菜市场等人员密集场所时,需佩戴口罩;食堂尽量错峰用餐,不到周边摊档聚餐,不点外卖进校园,不吃过期食品,不直接饮用自来水,不共用水杯饮水等。此外,每日坚持适量的体育锻炼和户外活动,增强机体免疫力。

广东药科大学相关负责人表示,将加强家校联系,共同关注学生心理教育;加大与在外实习等学生联系,创新开展形式多样的心理疏导活动,逐一摸排并精准制定干预措施,防范学生心理极端事件发生。已经接种疫苗的师生员工依然要做好日常防护,未接种的师生员工要尽快完成疫苗接种。

图片:来源于各高校官网、官微
编辑:孙小鹏
链接:https://m.mp.oeeee.com/a/BAAFRD000020210526493257.html?layer=4&share=chat&isndappinstalled=0&wxuid=ogVRcdNK3d2KyxzupruXFGMgrN_s&wxsalt=12e5f9